2025-08-15
新媒体矩阵
便民服务日历
适老化
/
长者专区
无障碍浏览
简
/
繁
首页
机关简介
政府信息公开
环境管理
党建工作
数据服务
政务服务
互动交流
主要职责
领导简介
机构设置
派出机构
直属单位
驻市州生态环境监测机构
最新政策
政策解读
公示公告
回应关切
环境状况公报
环境质量
曝光台
党建要闻
机关党建
市州党建
权责清单
双公示
办事服务
环评信息服务
领导信箱
生态环境网络投诉举报
意见征集
在线访谈
政民互动常见问题知识库
首页
>
政府信息公开
>
公示公告
>
其他公示
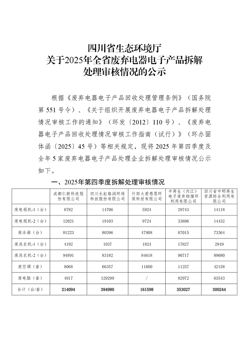
四川省生态环境厅关于2025年全省废弃电器电子产品拆解处理审核情况的公示
分享到:
[发布时间:2026-01-19 09:17:08] [来源:省固管中心] [点击量:
] [
关闭
]
[打印]
[关闭]
网站首页
政务新媒体矩阵
无障碍浏览
适老化 / 长者专区
简
/
繁
长者专区
四川省生态环境厅关于2025年全省废弃电器电子产品拆解处理审核情况的公示
发布时间:2026-01-19 09:17:08
来源:省固管中心
打印本页
关闭窗口
网站地图
|
网站声明
|
联系我们
版权所有:四川省生态环境厅
主办单位:四川省生态环境厅办公室
网站标识码:5100000086
蜀ICP备05008542号
川公网安备51010402000507号